Khi bạn cảm thấy mình bị bỏ lại phía sau, thì hãy bắt đầu lại từ những việc nhỏ
Cách đây vài tháng, có những ngày buổi tối khi mình lên giường, vắt tay lên trán, và mình biết đó là một ngày đã bị lãng phí.
Khi mình nhìn lên trần nhà, mình thấy không có gì ngoài bốn góc tối. Ngoài cửa sổ chỉ có ánh sáng màu xanh lạnh lẽo hắt từ đèn phía nhà bên kia, xung quanh không gian tĩnh lặng, và thỉnh thoảng có tiếng rú của con gì đó (mà mình nghĩ chắc là mèo hàng xóm, hoặc cú bay ngang qua).
Những lúc thế này, mình chỉ mong trời sáng thật nhanh, để được thấy mặt trời, để thấy phố xá nhộn nhịp, để mình thôi nghĩ ngợi nhiều thêm.
Có lẽ, có một thứ gì đó tĩnh lặng trong màn đêm, khiến não mình “tua băng” cả ngày và đưa ra những đánh giá như vậy. Mình đã không có những giấc ngủ ngon. Có những đêm nhắm mắt lại và hi vọng sẽ ngủ được, rồi lại quay ra bấm điện thoại hoặc mở máy tính cho qua đêm đó.
Những buổi sáng vừa thức dậy, mình cảm giác day dứt trong từng thớ thịt: rằng mình sẽ lại lãng phí thêm một ngày nữa, rằng hôm nay sẽ gặp xui, rằng mình sẽ không bao giờ trở lại như trước. Lúc đó, hi vọng vào tương lai, với mình, chỉ là một thứ xa xỉ.
Mình không biết tại sao, từng là một người hay cười, hay nói, mình lại dần trở thành một người ít nói. Mình không dám bắt chuyện với ai, mình cảm thấy hổ thẹn về bản thân.
Mình cũng không biết từ bao lâu mình đã mất đi nguồn năng lượng dồi dào mỗi sáng, và từ khi nào mình đã thôi không còn cười vào mỗi buổi sáng.
Có lẽ những gì xảy ra chứng tỏ mình đã thất bại, và mình đã xuống dốc.

Khi nhìn xung quanh, thấy bạn bè công việc ổn định, mua nhà, cưới vợ, mua xe hơi, trong khi mình chưa có gì cả, thì niềm tin rằng mình đã tụt dốc càng được củng cố.
Những lúc này, câu hỏi liệu cuộc đời có đáng sống hay không lại hiện lên – và mình không tìm được câu trả lời.
Nhiều lần, “Không” dường như là câu trả lời phù hợp nhất. Nhiều lần, mình cảm thấy cuộc đời thật vô nghĩa.
Cuộc đời có đáng sống hay không?
Khi Albert Camus, một nhà văn Pháp, bàn về chủ đề “cuộc đời có đáng sống hay không” trong cuốn The Myth of Sisyphus, ông đã chọn ví dụ cực đoan nhất để bình luận về vấn đề này: việc tự tử.
Ông viết rằng:
- Có rất nhiều người kết liễu bản thân vì cho rằng cuộc đời không đáng sống.
- Có người thừa nhận rằng cuộc đời vô nghĩa, nhưng vẫn mặc kệ nó và sống tiếp như bình thường.
- Có người tìm được niềm tin dào dạt (từ tôn giáo) và sẵn sàng xả thân vì mục tiêu cao cả.
Rõ ràng có một sự xung đột giữa việc tìm kiếm ý nghĩa cuộc sống và việc quyết định liệu cuộc đời có đáng sống hay không.
Có lẽ, câu trả lời không nằm ở việc tìm một “ý nghĩa tối thượng”, mà ở việc mình vẫn tiếp tục sống, vẫn tự đặt ra những lý do nhỏ bé để đi tiếp mỗi ngày.
Và nếu có một ý nghĩa cần tìm, thì nó phải là thứ do chính mình tạo ra, mình tin vào, mình trải nghiệm và cảm thấy.
Nó không thể là ý nghĩa nhặt được trong sách hay mượn từ lời khuyên của ai khác.
“Like great works, deep feelings always mean more than they are conscious of saying. The regularity of an impulse or a repulsion in a soul is encountered again in habits of doing or thinking, is reproduced in consequences of which the soul itself knows nothing.
Great feelings take with them their own universe, splendid or abject. They light up with their passion an exclusive world in which they recognize their climate. There is a universe of jealousy, of ambition, of selfishness, or of generosity.
A universe in otherwords, a metaphysic and an attitude of mind. What is true of already specialized feelings will be even more so of emotions basically as indeterminate, simultaneously as vague and as “definite,” as remote and as “present” as those furnished us by beauty or aroused by absurdity.”
The Myth of Sisyphus and Other Essays
Albert Camus
Hiểu được bản thân ở những thứ nhỏ nhất
Phần lớn mọi người (có cả mình) thường bắt đầu tập trung vào mục tiêu rất lớn và rất "cứng" là:
- Trở thành người nổi tiếng được 1 triệu followers
- Kiếm được 1 tỷ đô trong đời này
- Viết một cuốn sách best-seller được dịch ra nhiều thứ tiếng.
- Xây dựng một công ty unicorn, gọi vốn vài trăm triệu đô.
- ...
Không biết mọi người thì sao, nhưng khi mình đặt mục tiêu quá xa như vậy, não mình sẽ… tắt máy. Nó không biết phải bắt đầu từ đâu, và mình dễ rơi vào trạng thái bối rối, lo âu, hoặc “đâm đầu vào tường”.
Với những mục tiêu quá lớn, mình không tìm được niềm vui trong công việc hằng ngày – vốn là thứ tiếp thêm năng lượng để đi tiếp, bởi mình nhận ra khoảng cách từ hiện tại tới mục tiêu còn quá xa.
Mình cũng khó tìm được niềm vui trong thực tại khi cứ nhìn đâu cũng thấy thiếu.
Với mục tiêu lớn, mình không thể tìm được niềm vui vào thực tại đang diễn ra và tiếp tục.
Nếu kiếm 1 tỷ đô là ý nghĩa, vậy những gì mình đang cảm giác mỗi ngày, những gì cơ thể mình đang cảm thấy (sức khoẻ), những thứ mình thật sự quan tâm (với mình là viết lách) và những người mình muốn gắn bó (bạn bè / gia đình), etc. không phải là ý nghĩa sao?
Dân làm Product hay Data hay gọi vấn đề này là vấn đề đặt 1 cái mục tiêu "ko actionable", và 1 tỷ đô chỉ là "lagging" metrics, điều bạn cần quan tâm hơn là cụ thể bạn cần làm gì, để bạn tới gần hơn mục tiêu đó mỗi ngày, hoặc ít nhất là không đi lùi lại.
Khi ngồi lại và viết lại những thứ mình thật sự quan tâm (và không liên quan tới tiền), mình đang tìm thấy nó có 3 thứ chính như sau:
- Independent work – một công việc độc lập, để mình chủ động định hình ngày của mình.
- Meaningful work – một công việc có ý nghĩa, để mình cảm thấy mình đóng góp được điều gì đó cho đời sống.
- Meaningful relationship – những mối quan hệ có ý nghĩa, để mình không thấy lạc lõng giữa người khác.

Vì mình quan sát được những vấn đề xảy ra khi mình không có 3 cái này:
- Mình không làm việc (mà theo mình là) có ý nghĩa thì mình sẽ cảm giác là mình không có đóng góp được gì nhiều cho cuộc sống này. Ngày trôi qua thấy nặng nề, giống như mình chỉ đang “giết thời gian” hơn là sống.
- Mình không có những mối quan hệ có ý nghĩa thì mình cảm thấy mình bị tách rời khỏi thế giới. Có những lúc ngồi giữa một quán cà phê đông người, hay lướt mạng xã hội thấy ai cũng có bạn bè, mình vẫn thấy cô độc.
- Mình không có công việc độc lập, thì mình dễ rơi vào tình trạng “sống theo lịch của người khác”. Mình biết ơn công việc mình có, nhưng nếu tất cả chỉ xoay quanh việc làm hài lòng sếp hay chạy theo deadline, mình sẽ mất dần khả năng nghe chính mình muốn gì.
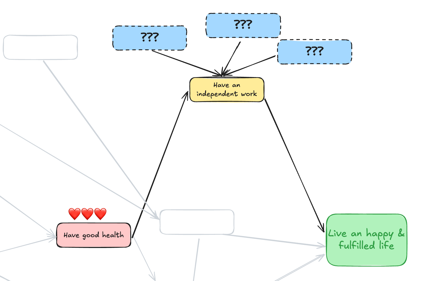
Và khi nhìn work backward, mình nhận ra để có được ba thứ đó, mình phải bắt đầu từ nền tảng cơ bản hơn: một cơ thể khỏe mạnh và một tâm trí khỏe mạnh.

Nếu không có chúng, mình khó mà giữ được năng lượng để làm việc, để xây dựng quan hệ, hay để cảm nhận được sự ý nghĩa trong công việc.
Nếu mình có đặt mục tiêu là kiếm được 1 tỷ đô, thì mình cũng hơi khó hình dung rằng có bao giờ tới đó được nếu thiếu những thứ này.
Và khi work sâu hơn nữa, mình nghĩ mình đã đến được những thứ cơ bản và actionable nhất. Để có sức khoẻ mạnh, mình cần tập thể thao như đánh cầu lông, hay hít đất và uống đủ nước. Để có đầu óc minh mẫn, mình cần tập thiền, tập thở wim-hof, và viết nhật kí mỗi ngày.

Mình đã dần thấy được một mối quan hệ nhân - quả rõ ràng giữa những thứ nhỏ mình làm và những thứ mình thực sự quan tâm.
Và cứ đi ngược lại như vậy, mình đã vẽ được một bản đồ hệ thống full của mình, một "causal model" của bản thân. Nó trông như thế này:

Từ khi mình hiểu được bản thân xuất phát từ những hoạt động rất nhỏ, rất "nguyên tử" như thế này, mình make sure mỗi ngày mình sẽ thực hiện chúng. Mình sẽ hạn chế làm những thứ những gì đi ngược lại những gì mình đã hứa với bản thân.
Khi mình biết sức khoẻ mình phụ thuộc vào việc mình có tập thể thao (đánh cầu lông, hít đất), ăn những thứ khoẻ mạnh, vốn là những thứ cho mình sức khoẻ và sức minh mẫn để - vốn là điều mình thật sự quan tâm, mình sẽ hạn chế bỏ tập cầu lông, hoặc hít đất (hoặc nếu có bỏ thì phải thay thế ngay với hoạt động khác)
Và bằng một cách diệu kì nào đó, khi mình "thắng" với bản thân ở những hành động nhỏ này, mình lại "thắng" ở những mục tiêu cao hơn, mình có sức khoẻ và sự minh mẫn để hoàn thành công việc mình một cách hoàn hảo, và mình giữ được cho bản thân một năng lượng tích cực khi nói chuyện với người khác, dẫn đến việc mình nói chuyện được với nhiều người hơn.
Bằng một cách nào đó, những hành động nhỏ này đã compound thành một cái gì đó lớn hơn.
With that insight
I started to see a path
A path that started from little things.
In the here and now.
I started seeing the sun again.
The rock in my heart gets smaller.
I can clearly see the path ahead.
Today, I keep going.
Suddenly, I felt lighter.
In these small, daily steps,
I’ve, finally, found peace in myself.
Trích từ một bài thơ mình viết "A path that started from little things"
Oh, và nếu bạn có để ý trong cái causal model mà mình vừa gửi, thì mình vẫn chưa tìm được cách làm sao mình có thể làm việc độc lập (giống như làm một công ty riêng, hoặc một startup).
Đúng, mình chưa tìm ra. Nhưng mình tin là với tiến độ hiện tại – khi mình đã có sức khoẻ, công việc có ý nghĩa, và những người bạn thật sự quan tâm, thì mình sẽ đi đến đó thôi.
